Multi Application Workflows
It is often the case that a single workflow spans multiple applications, microservices, or programming languages. This is where an activity or a child workflow will be executed on a different application than the one hosting the parent workflow.
Some scenarios where this is useful include:
- A Machine Learning (ML) training activity must be executed on GPU-enabled machines, while the rest of the workflow runs on CPU-only orchestration machines.
- Activities need access to sensitive data or credentials that are only available to particular identities or locales.
- Different parts of the workflow need to be executed in different trust zones or networks.
- Different parts of the workflow need to be executed in different geographic regions due to data residency requirements.
- An involved business process spans multiple teams or departments, each owning their own application.
- Implementation of a workflow spans different programming languages based on team expertise or existing codebases.
- Different team boundaries or microservice ownership.

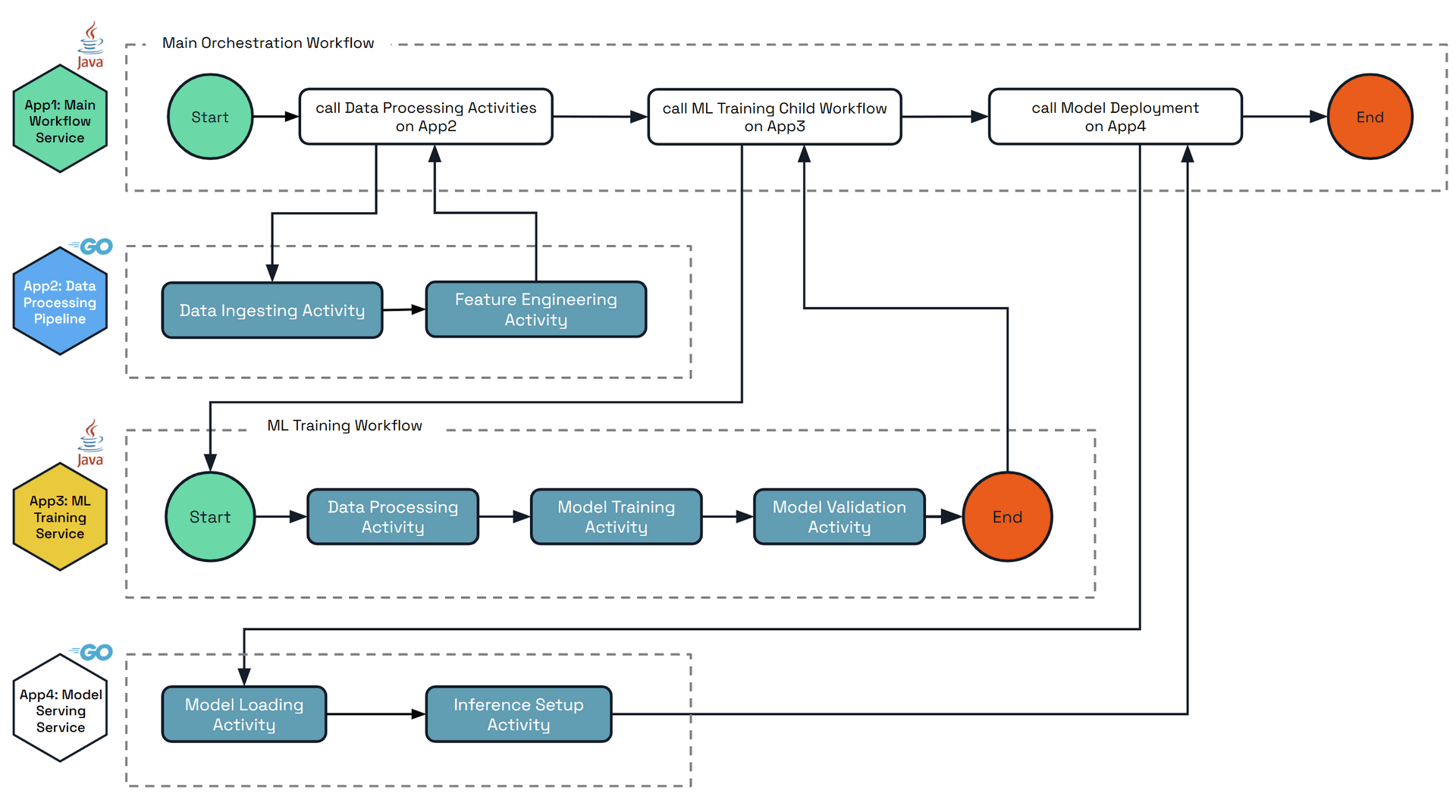
The diagram below shows an example scenario of a complex workflow that orchestrates across multiple applications that are written in different languages. Each applications’ main steps and activities are:
• App1: Main Workflow Service - Top-level orchestrator that coordinates the entire ML pipeline
- Starts the process
- Calls data processing activities on App2
- Calls ML training child workflow on App3
- Calls model deployment on App4
- Ends the complete workflow
- Language: Java
• App2: Data Processing Pipeline - GPU activities only
- Data Ingesting Activity (GPU-accelerated)
- Feature Engineering Activity (GPU-accelerated)
- Returns completion signal to Main Workflow
- Language: Go
• App3: ML Training Child Workflow - Contains a child workflow and activities
- Child workflow orchestrates:
- Data Processing Activity
- Model Training Activity (GPU-intensive)
- Model Validation Activity
- Triggered by App2’s activities completing
- Returns completion signal to Main Workflow
- Language: Java
• App4: Model Serving Service - Beefy GPU app with activities only
- Model Loading Activity (GPU memory intensive)
- Inference Setup Activity (GPU-accelerated inference)
- Triggered by App3’s workflow completing
- Returns completion signal to Main Workflow
- Language: Go
Multi-application workflows
Workflow execution routing is based on the App ID of the hosting Dapr application. By default, the full workflow execution is hosted on the app ID that started the workflow. This workflow can be executed across any replicas of that app ID, not just the single replica which scheduled the workflow.
It is possible to execute activities and child workflows on different app IDs by specifying the target app ID parameter, inside the workflow execution code. Upon execution, the target app ID executes the activity or child workflow, and returns the result to the parent workflow of the originating app ID.
The entire Workflow execution may be distributed across multiple app IDs with no limit, with each activity or child workflow specifying the target app ID. The final history of the workflow will be saved by the app ID that hosts the very parent (or can consider it the root) workflow.
Restrictions
Like other API building blocks and resources in Dapr, workflows are scoped to a single namespace. This means that all app IDs involved in a multi-application workflow must be in the same namespace. Similarly, all app IDs must use the same workflow (or actor) state store. Finally, the target app ID must have the activity or child workflow defined and registered, otherwise the parent workflow retries indefinitely.Note
Multi-application workflows require Dapr runtime v1.16.0 or later. .NET SDK support is available starting with v1.17.0.Important Limitations
SDKs supporting multi-application workflows - Multi-application workflows are used via the SDKs. Currently the following are supported:
- Java (only activity calls)
- Go (both activity and child workflow calls)
- Python (both activity and child workflow calls)
- .NET (both activity and child workflow calls, requires .NET SDK v1.17.0+)
- JavaScript SDK support is planned for a future release
Error handling
When calling multi-application activities or child workflows:
- If the target application does not exist, the call will be retried using the provided retry policy.
- If the target application exists but doesn’t contain the specified activity or workflow, the call will return an error.
- Standard workflow retry policies apply to multi-application calls.
It is paramount that there is coordination between the teams owning the different app IDs to ensure that the activities and child workflows are defined and available when needed.
Durable Activity Results
It is often the case that Activities take some amount of time to complete, or similarly are expensive to execute in resource or dollar cost. It is therefore undesirable to execute these activities more than once for the same round, even in unhappy paths. Before 1.17 in multi-application scenarios, Activities would publish responses over a network call to the other application which is hosting the owning Workflow. In the case where the hosting workflow application is down or otherwise unreachable, the result would be lost and the Activity would be retried, leading to duplicate execution of the Activity.
In 1.17, enabling the `WorkflowsRemoteActivityReminder feature gate will make the activity result be sent to the owning workflow application with a reminder in the event that the workflow application is offline or unreachable, ensuring that the result is not lost and duplicate execution is avoided. This option should be enabled by all users who are using Dapr version 1.17 on all applications. It has been disabled by default for backwards compatibility between Dapr versions, but will be enabled by default in a future release.
Multi-application activity example

The following example shows how to execute the activity ActivityA on the target app App2.
func BusinessWorkflow(ctx *workflow.WorkflowContext) (any, error) {
var output string
err := ctx.CallActivity("ActivityA",
workflow.WithActivityInput("my-input"),
workflow.WithActivityAppID("App2"), // Here we set the target app ID which will execute this activity.
).Await(&output)
if err != nil {
return nil, err
}
return output, nil
}
public class BusinessWorkflow implements Workflow {
@Override
public WorkflowStub create() {
return ctx -> {
String output = ctx.callActivity(
ActivityA.class.getName(),
"my-input",
new WorkflowTaskOptions("App2"), // Here we set the target app ID which will execute this activity.
String.class
).await();
ctx.complete(output);
};
}
}
@wfr.workflow
def app1_workflow(ctx: wf.DaprWorkflowContext):
output = yield ctx.call_activity('ActivityA', input='my-input', app_id='App2')
return output
public sealed class BusinessWorkflow : Workflow<string, string>
{
public override async Task<string> RunAsync(WorkflowContext context, string input)
{
var options = new WorkflowTaskOptions { TargetAppId = "App2" };
var output = await context.CallActivityAsync<string>(nameof(ActivityA), input, options);
return output;
}
}
Multi-application child workflow example

The following example shows how to execute the child workflow Workflow2 on the target app App2.
func BusinessWorkflow(ctx *workflow.WorkflowContext) (any, error) {
var output string
err := ctx.CallChildWorkflow("Workflow2",
workflow.WithChildWorkflowInput("my-input"),
workflow.WithChildWorkflowAppID("App2"), // Here we set the target app ID which will execute this child workflow.
).Await(&output)
if err != nil {
return nil, err
}
return output, nil
}
@wfr.workflow
def workflow1(ctx: wf.DaprWorkflowContext):
output = yield ctx.call_child_workflow(workflow='Workflow2', input='my-input', app_id='App2')
return output
public sealed class BusinessWorkflow : Workflow<string, string>
{
public override async Task<string> RunAsync(WorkflowContext context, string input)
{
var options = new ChildWorkflowTaskOptions { TargetAppId = "App2" };
var output = await context.CallChildWorkflowAsync<string>(nameof(Workflow2), input, options);
return output;
}
}